Целта на това занятие е учениците да научат поведенческо програмиране, както и да се опитат да направят сложен робот за сумо състезание.
Необходимо е да се абонирате за FLLCasts.com, за да достъпите това видео
- #1500
- 12 Dec 2019
За това занятие ще ви трябва поле за ЛЕГО Сумо състезание.
Първите няколко задачи са за да се добие представа за стратегията в сумо битките, която учениците ще програмират. Също показва границите на един цикъл с няколко блокчета за изчакване, понеже е невъзможно или излишно трудно да се добавя сензор за допир. Може да направите малко състезание, но внимавайте, защото това е само началото на урока и в следващите задачи ще се изисква доста концентрация.

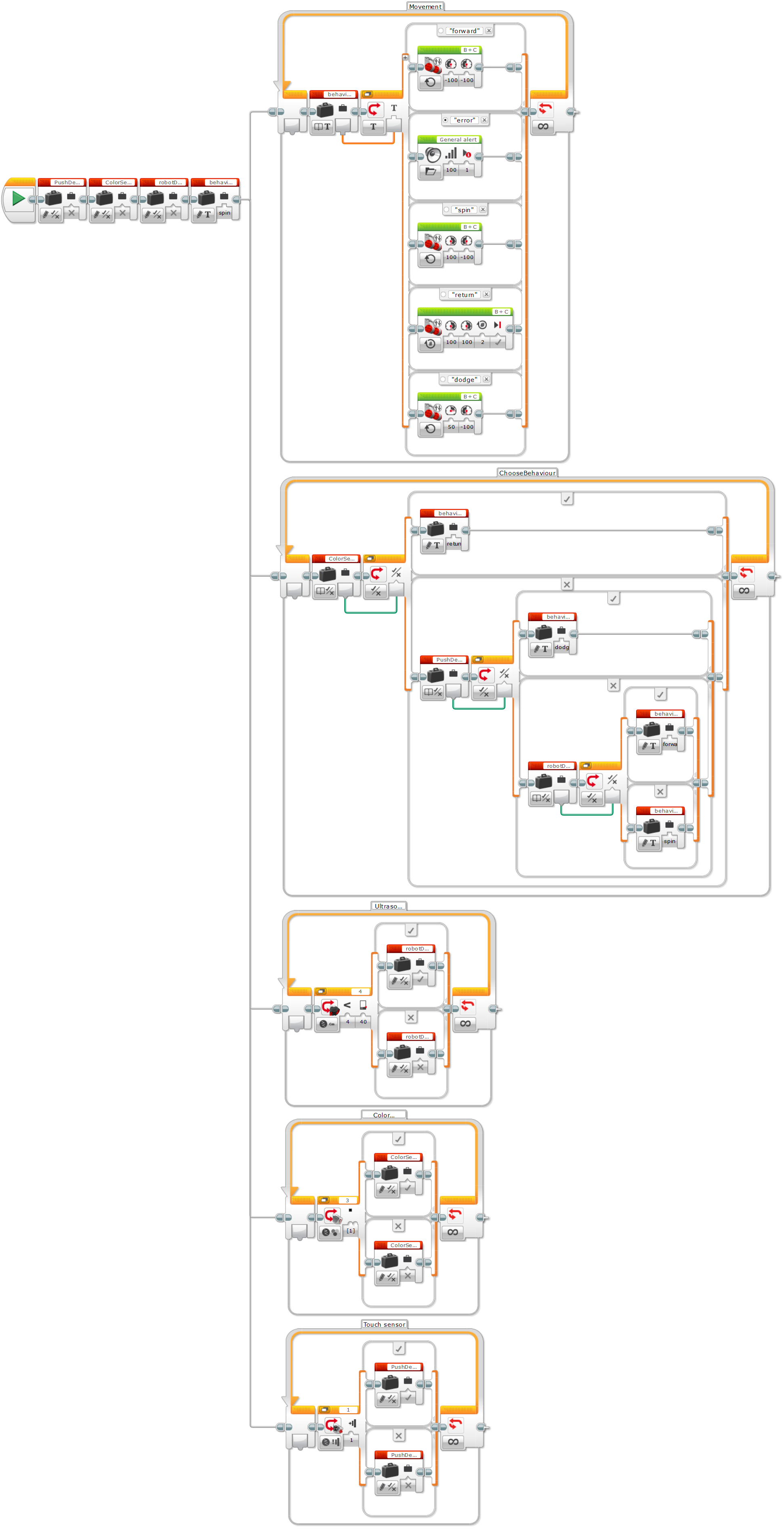
След това учениците научават какво е поведенческо програмиране и как да го използват. Започват програмата с проверка на сензора за разстояние и програмиране на две поведения - въртене и атака. Тук е добро място да им припомните как и защо трябва да дават добри имена на променливите си. Също важна част от първата програма е случаят по подразбиране в условния оператор в цикъла за движение да се сложи като "error" и да се издава звук при него. Този звук ще подсказва ако са допуснати грешки при записване на поведението.

По-нататък учениците програмират робота с поведения за сензора за цвят и допир. Редът на приоритетите, който ние сме избрали е, че най-важен е сензорът за цвят, след него сензорът за допир и накрая сензорът за разстояние, но последните две могат да се разменят без проблем. Накрая, ако никой от сензорите не засича нищо, робота се върти и търси противник.

Програмите може да изтеглите от тук: https://www.fllcasts.com/bg/programs/12dxsm-program-for-the-ev3-sumo-battle-with-multiple-sensors
Курсове и занятия включващи този Урок
Този Урок е използван в следните курсове и занятия.
Роботика с LEGO - Ниво 4.5 Време за игра
Осмото ниво от учебната програма по LEGO роботика за ученици от пети до дванадесети клас.
С помощта на роботи създадени за игри между учениците се упражнява работа с променливи. Роботите пазят натрупаните точки от играчите и правят пресмятания с информацията в променливите. Постоянно се използват познатите вече собствени блокове за групиране на функционалност. Въвежда се понятието поведение и програмите на роботите са организирани в множество нишки, които си обменят информация. В края на нивото роботите генерират задачи с числа, чрез които учениците трябва да съставят уравнение.
- 35
- 13:40
- 221
Занятие 4 - Сумо битка (С няколко сензора)
Въведение
В това занятие ще построите сумо робот и ще го програмирате по нов начин, наречен поведенческо програмиране! За разлика от предишни уроци, днес ще ви дадем наш робот за сумото, който може да ви подготви да печелите състезания по ЛЕГО Сумо!
Били ли сте на състезание по Сумо с роботи? Какво мислите, че трябва да има днешният робот за да спечели едно състезание?

Първо трябва да знаете, че състезанията по Сумо с роботи и състезанията по ЛЕГО Сумо са много различни. В състезанията, които не се ограничават само до ЛЕГО, основната стратегия е да хванеш робота на противника отстрани и да го вдигнеш на рампа. За целта на робота му трябва скорост и множество сензори! Може да видите видео на такова състезание тук:https://www.youtube.com/watch?v=QCqxOzKNFks Освен тези готини неща, това сумо е много скъпо и доста опасно, за това виждате съдията да носи предпазители на краката си!
ЛЕГО сумото от друга страна използва напълно различни стратегии. Обикновено се цели да се направи възможно най-тежък и голям робот, което означава, че рядко остава място за рампа или друг начин за атака. Често роботите представляват големи кутии със сензори, които се бутат на полето. Това е до голяма степен и заради ограниченията в размерите, които в някои състезания са 15 см дължина и 15 см ширина, които, ако премерите, не ви стигат за да сложите два мотора и брик между тях! Обикновено сумо роботите нямат ограничение във височината си. Можете ли да се сетите защо?
- 2
- 4
- 16
- 3d_rotation 1